华电要闻
我校24项研究生类项目获批省级立项
发布时间:2025-12-11
供稿单位 :研究生院(保定)
作者:冯晨雨 归毅
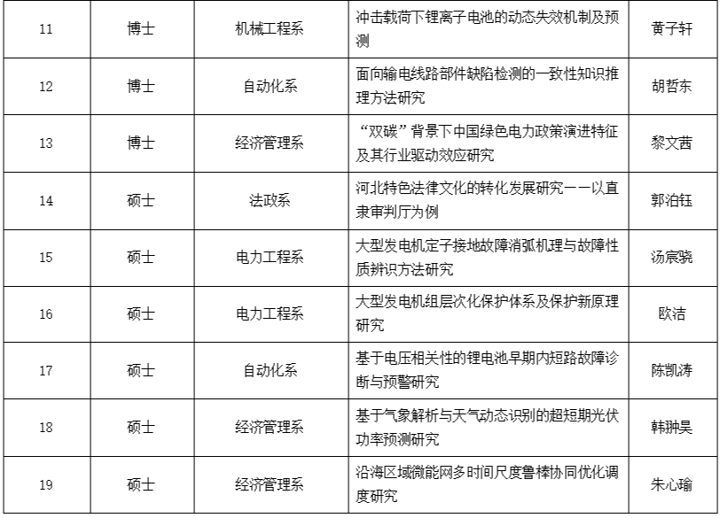
本网讯:近日,河北省教育厅公布了2026年省级研究生课程思政示范项目立项名单以及河北省在读研究生创新能力培养资助项目立项名单。经学校遴选推荐、专家评审、省教育厅审核、公示等环节, 《现代环境监测》 等24个项目最终获批立项。其中,研究生课程思政示范项目5项、博士研究生创新能力培养资助项目13项、硕士研究生创新能力培养资助项目6项。具体名单如下:



下一步,学校将统筹推进两项省级项目的建设实施,强化课程思政示范项目的引领示范作用,推动思政教育与研究生专业培养深度融合;同时加强研究生创新资助项目的进度督导,压实工作责任,充分激发研究生科研创新动力,扎实推进我校研究生教育高质量发展。
初审:冯晨雨 归毅
复审:戴志辉
审核:张珂
责任编辑:张丹

